江西智慧城市市政环境工程有限公司,是江西萍乡建工集团有限公司全资子公司,公司注册资本10000万元。公司于2023年4月经市国资委批准成立,是萍乡市第一家拥有市政公用工程施工总承包壹级资质的国有施工企业,同时具有环保工程专业承包二级资质。经营范围主要为:大型综合市政类基础设施项目(给水工程、排水工程、燃气工程、热力工程、道路工程、桥梁工程、城市隧道工程、公共交通工程、轨道交通工程、环境卫生工程、照明工程、绿化工程)。
公司因工作需求,公司面向社会公开招聘以完成一定工作任务为期限的劳动合同员工以及劳务派遣用工,工作地点根据工作需要安排,详细招聘方案如下:
一、招聘原则
1.坚持面向社会、人岗相适的原则;
2.坚持公开、平等、竞争、择优的原则;
3.坚持面试与考察相结合的原则;
4.坚持信息公开、过程公开、结果公开的原则。
二、招聘基本条件
1.政治素质良好,拥护党的领导,遵纪守法,品行端正;
2.爱岗敬业,有较强的责任心、团队精神、学习能力和良好的沟通协调能力;
3.具有正常履行职责的身体条件;
4.年龄、学历以及任职资格要求:
(1)年龄计算截止时间为2025年9月30日。其中年龄计算以周岁为准(30周岁及以下则为1994年12月31日以后出生为准、45周岁及以下则为1979年12月31日以后出生为准)
(2)学历和专业。要求“全日制本科及以上学历”的岗位,考生所学专业须与岗位要求专业一致并取得相应专业的学历证、学位证方可报考;要求“全日制大专及以上学历”考生所学专业须与岗位要求专业一致并取得相应专业的学历证方可报考。专业设置参照《学科专业目录汇编》(附件)执行。
(3)任职资格。工作经历年限计算截止时间为2025年9月30日。全日制学习期间参加社会实践、实习、兼职等经历,不论是否与单位签订劳动合同、缴纳社会保险,均不视为工作经历。
5.以完成一定工作任务为期限的劳动合同员工,入职后人员证书在单位住建云系统聘用;
6.符合公开招聘专业人才岗位要求的资格条件(详见岗位信息明细表)。
7.具有下列情形之一的不得报考:
(1)曾因犯罪受过刑事处罚的;
(2)涉嫌违纪违法正在接受纪检监察机构或者司法机关审查尚未做出结论的;
(3)受处分未满处分期限或者未满影响期限的;
(4)法律法规规定的其他情形的;
(5)其他原因不适宜报考的人员。
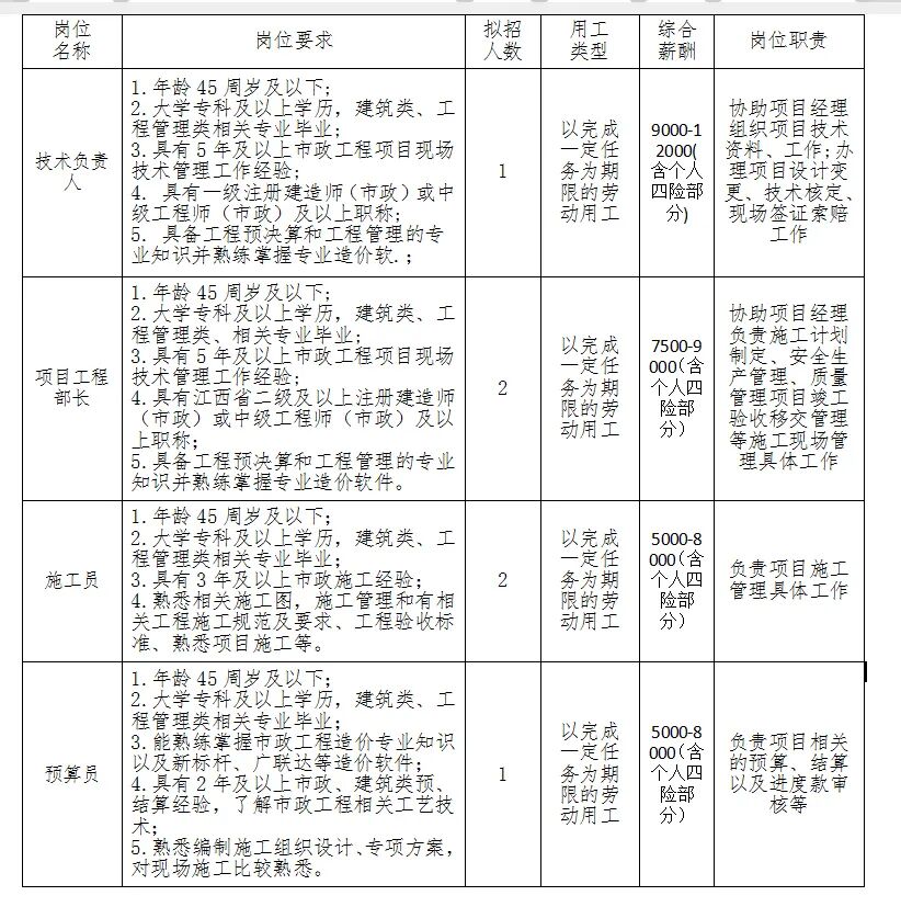
三、招聘岗位及人数
本次公开招聘岗位数7个,需求人数10人,具体招聘岗位及岗位要求详见下表。


四、招聘程序
(一)报名时间、方式
1.报名时间:自发布公告之日起至2025年10月23日。
2.报名方式:现场报名,由萍乡市同源人力资源有限公司收集并筛选简历。报名需提交毕业证、学位证、有效期内《教育学历证书电子注册备案表》(学信网下载打印)、本人二代身份证(正、反面)、户口本、岗位相关证件原件及复印件以及两张近期一寸免冠照,要有工作经验的岗位,需提供相关工作证明材料或原单位盖章证明文件,并现场填写《报名登记表》。
3.每人限报1个岗位,并在《报名登记表》填写是否服从调剂。
4.报名地址:萍乡市同源人力资源有限公司(建设中路2号人力资源大厦8楼806),咨询电话:0799-6234909。
(二)资格审查
资格审查贯穿整个招聘工作过程,如报名人员隐瞒信息或提供虚假信息通过资格审查的,一经查实,不论在哪个环节发现,当即取消该人员考试资格或解除劳动合同。
(三)考试
本次公开招聘考试采取专业性问答面试方式进行,面试时间另行通知。考生面试成绩须达到70分及以上,方能进入后续环节。
(四)可调剂条件
网上公开调剂:对录用人数不足的职位,在网上进行公开调剂。调剂期间,凡第一批未入闱体检和考察的人员,如符合调剂职位的资格条件可参与调剂。可调剂岗位及数量将在网上公布,可在规定时间内与单位联系报名参加调剂。调剂报名结束后,由公司综合部对调剂报名人员信息进行审核,按调剂名额从高分到低分确定调剂后的第二批入闱体检和考察的人员。调剂人员按调剂后职位进入后续环节,第二批调剂入闱体检和考察的名单在网上公布。
(五)体检和政审
面试结束后,经招聘领导小组研究讨论确定本次招聘人员,入闱体检和政审环节,公示3个工作日。
1.体检
体检标准按照《公务员录用体检通用标准(试行)》执行,体检费用由个人承担。出现体检不合格,或自动放弃等情况,按总成绩从高到低依次递补。
2.政审
体检结束后,组织体检合格的考生进行政审。重点考察体检合格者的思想政治表现、道德品质、遵纪守法等情况。并由当地村(社区)和公安派出所出具现实表现材料、个人信用报告(简版)和驾驶证个人信息页及违法信息页,如出现政审不合格或放弃政审的(未按规定时间完成政审的视为自动放弃),按照总成绩从高分到低分依次递补政审人选。
(六)公示
拟聘用公示3个工作日。公示期间,对受到投诉且经查实不符合应聘资格的,不予聘用;对一时难以查实的,暂缓聘用,待查实并做出结论后再决定是否聘用;公示期间对拟聘用人员无异议的,予以聘用。
五、聘用人员管理与待遇
此次公开招聘以完成一定工作任务为期限的劳动合同员工,通过面试、体检、政审合格后招聘录用,与江西智慧城市市政环境工程有限公司签订以完成一定任务为期限的劳动合同。招聘的劳务派遣员工与萍乡市同源人力资源有限公司签订劳务派遣合同。综合薪酬由岗位工资和绩效工资组成。
六、其他
本公告由萍乡市同源人力资源有限公司负责解释。
江西智慧城市市政环境工程有限公司
萍乡市同源人力资源有限公司
2025年10月09日
附件:《学科专业目录汇编》
